Your ListIterator exhibits the same behavior as Java’s implementation. I would suggest playing around with the Java implementation to get a feeling for what it can and cannot do.

Here’s some code to help get you started:

List Iterator Code

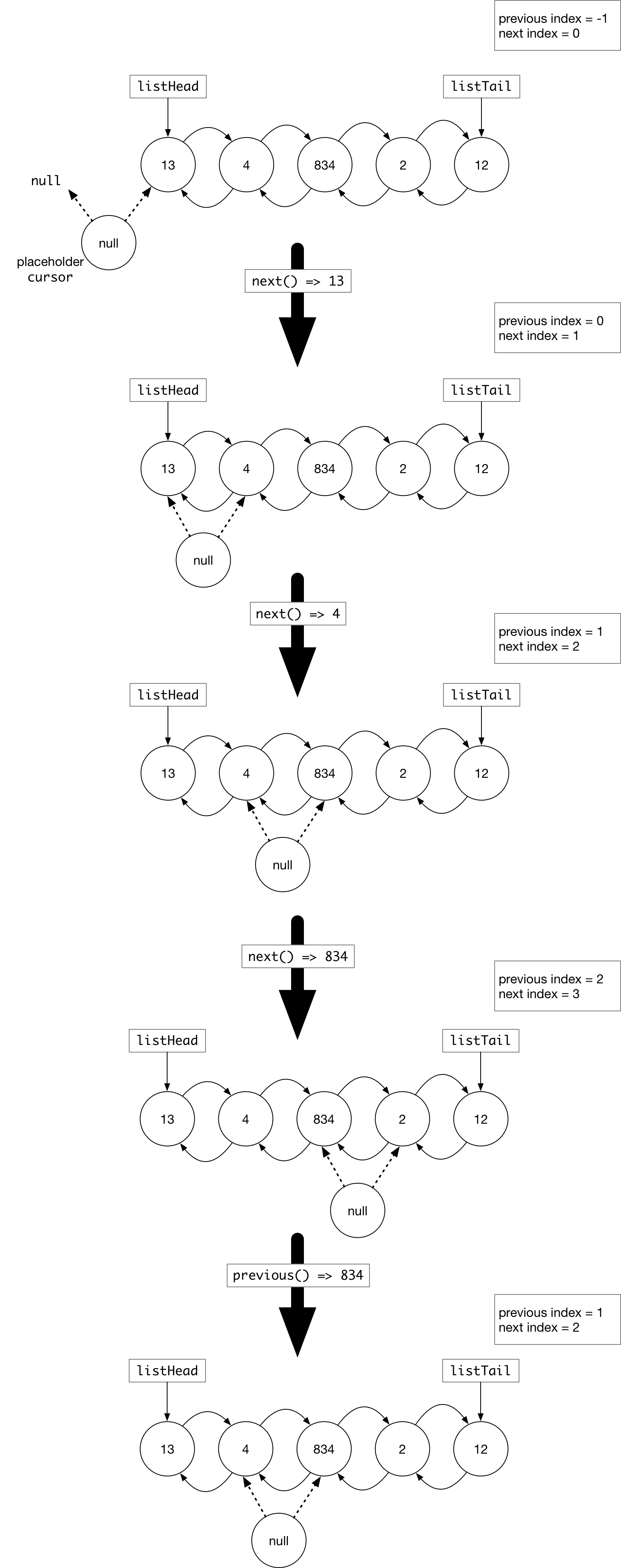
Once you understand the dynamics, this image gives you an idea of things you might want to consider while implementing your methods.

ListIterator

Notice how the ListIterator uses a new Node. This node is a placeholder that serves as a cursor.